
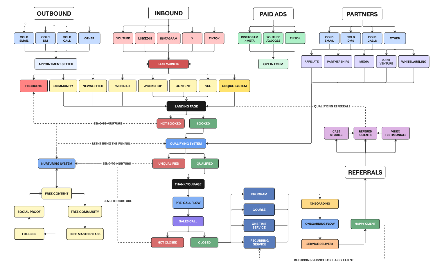
🎥 How to Build a Complete Funnel in 120 Days (10–15 min quickstart)
Start here. A simple roadmap to build a working acquisition funnel in just 4 months.
👉 Watch now
🎥 Full 4-Hour Agency Blueprint: 0 → $50k/month
Step-by-step deep dive on starting & scaling an agency from scratch.
👉 Watch now
🎥 Cold Email Masterclass (Part 1)
How to set up the right infrastructure and hit 6–10% reply rates on every campaign.
👉 Watch now
🎥 Cold Email Masterclass (Part 2)
How to book 300–500 sales calls/month with a scalable outreach system.
👉 Watch now
🎥 Get Emails for Cheap (Outlook Hack)
Skip overpriced resellers and get Outlook accounts the smart way.
👉 Watch now
🎥 Cheapest Workspace Accounts
The exact process to get Google Workspace accounts at the lowest cost.
👉 Watch now
🎥 Protect Your Socials & Avoid Bans
How to send 50k+ DMs/month safely on LinkedIn, IG & X.
👉 Watch now
💬 Want me to help you scale 1-1?
If you want to skip the guesswork and work with me personally:
✅ Book a 1:1 call
✅ Or just DM me on Instagram
Happy hunting.
Sabo

